Original Article Title: Crypto, AI, Robotics: The Technological Trinity
Original Article Author: @schizoxbt, Castle Labs
Translation: Peggy, BlockBeats
Editor's Note: In the wave of integration of blockchain, artificial intelligence, and robotics, Virtuals is building a "Technological Trinity," agent-based economic system.
Here, intelligent agents can not only transact on-chain but also perform tasks in the physical world; funding no longer relies on traditional venture capital but is instead driven by decentralized launch platforms; robots no longer operate in isolation but continuously learn human behavior through crowdsourced data.
This is not only a technical integration but also a reconstruction of productivity. With Virtuals launching the ACP protocol, Butler trading assistant, Unicorn launch platform, and SeeSaw data collection system, we are witnessing the emergence of an agent-based economy.
A future where humans, AI, and machines collaborate.
Below is the original article:
Robotics, Crypto, AI.
This is the technological trinity of our generation.
These three technologies are the most disruptive forces today, and some even believe they may represent humanity's final major technological shift. Therefore, integrating robots into their technological ecosystem has been particularly noteworthy for Virtuals.
Why did they do this?
AI builders quickly realized that crypto and blockchain are the most effective way for agents to transact and operate on the Internet. At the same time, robot developers understood that integrating AI into machines can create truly autonomous devices capable of executing commands and completing real-world tasks.
These three have formed a mutually reinforcing symbiotic relationship. Although they can exist independently, in other words, not all robots need crypto, and not all agents need robots. But when the three are combined, they form a complete loop.

Blockchain can facilitate large-scale coordination of agents and robots while providing payment infrastructure, whether for paying service fees or enabling a DAO to control a fleet of automated delivery drones.
AI endows robots with reasoning and decision-making capabilities without the need for human intervention; while robots provide physical execution capabilities, enabling agents to interact with the real world.
This is a perfect technological symbiosis, and @Virtuals_io is achieving this by introducing the so-called aGDP (Agent-driven Gross Domestic Product).
aGDP is defined as "the total output produced by human, agent, and machine collaboration in the digital and physical domains".
When digital productivity is combined with robots capable of operating in the real world, it becomes tangible, entering the physical domain previously inaccessible to agents.
Virtuals' three core products are: ACP, Butler, and Unicorn.
The following section will introduce these products one by one and demonstrate how robots are integrated into these core pillars.
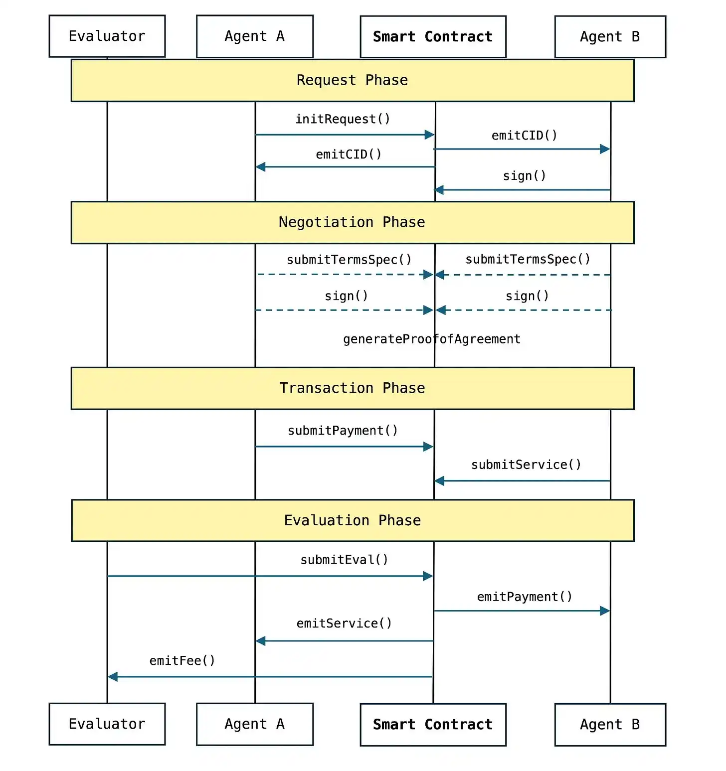
ACP, as the name suggests, is a protocol for transactions between agents, typically involving transactions, analysis, and research, among other things. Now, with the addition of robots, ACP's application scenarios have become even broader.
Imagine this scenario: You are a real estate developer in need of completing a construction task. You use a research agent, which hires a design agent to draw up the plans. The research agent then hires a construction robot agent to lay the foundation for the property. The construction agent then hires a supply chain agent to procure building materials. All transactions are settled through ACP.
While this may sound like a world of the future, the possibilities within it are limitless.
For example: a manufacturing agent hires a fleet of delivery drones to deliver products directly to consumers' homes; or an agricultural agent analyzes weather data and then hires a robot agent for planting or irrigation tasks.
If you want to delve deeper, here is a schematic representation of the ACP backend interface:

Recently, the buzz around x402 is on the rise. Here is a comparison between ACP and x402, and why Virtuals is well positioned to take advantage of the wave of agent capability growth.
[Related Reading]
Butler is the front-end interface of Virtuals tailored to its agent-centric economy, allowing users to interact with autonomous agents built on the protocol.
Users can input requests in X's chat interface, and Butler will recommend the most suitable agent (or agent cluster) to complete the task. After collecting the user's input, Butler will confirm the task's fee and deliverables, then dispatch the task.
Once onboarded, this process becomes more immersive. Users can send instructions to agents via Butler, and agents can carry out these tasks in the real world through robots.
Users can even operate and manage entire business projects solely through agents. Want to design T-shirts and apparel? There's a dedicated design agent for that. Want to package and deliver these goods to real users? There's a robot that can do that.
The gateway to business management is thus opened: anyone can submit requests or tasks to be completed by agents or robots, without needing to do it themselves.

Unicorn is the upgraded launchpad of Virtuals, designed to serve projects within the ecosystem, helping developers and founders raise funds for their startups.
The old Genesis model eventually evolved into a "score-chasing game," where users were more concerned about points than supporting genuine founders.
Virtuals has stated that they have invested in some robot projects through their in-house venture arm and have noticed that without a scalable funding mechanism, innovation would slow down and become fragmented.
Now, with incentive structures aligned with the Unicorn model, robot and agent developers can more easily raise funds for their ambitious projects, such as:
Agricultural robot collectives managed by intelligent agents, capable of autonomously planting, monitoring, and harvesting crops, optimizing yields through predictive analytics;
An intelligent delivery drone network that can bid on delivery tasks and fulfill them by land or air;
Automated construction robots coordinated by design agents and construction planning agents.
Such a creative list can go on indefinitely.
However, there is still a crucial missing link: today's robots are not "plug and play." They do not have the ability to perform all tasks; they need to be taught and trained. This is where SeeSaw comes into play.

In order for these robotic agents to operate efficiently in the real world, they need a large-scale spatial data set. This data can cover anything from recognizing different types of alarm sounds, to navigating a construction site, and even simple tasks like folding a shirt correctly.
SeeSaw's role is to help robots better understand the surrounding world by human recording daily activities and target tasks. These daily behaviors are transformed into data for robots to learn from.
Robots naturally struggle to understand how objects and humans move in three-dimensional space. Therefore, collecting this action data—no matter how subtle or complex—is crucial.

This is exactly why SeeSaw was born, as Virtuals understand the importance of data collection.
SeeSaw is an iOS mobile video capture app that collects videos of interactions between people and objects through crowdsourcing. They gamify this process, where users can complete tasks and receive rewards.
As long as the reward mechanism aligns with user contributions, this system can quickly scale, building a vast visual interaction database for Virtuals to serve any team that needs to train robots.
SeeSaw was developed in collaboration with @BitRobotNetwork to ensure that the collected data meets standards and is suitable for large-scale robot training.
While this article may end here, the triad of technology is just beginning its story.
These three domains are just starting to show their potential, and due to the openness of blockchain technology, we can witness these developments at the forefront.
It is reasonable to expect that in the near future, we will see institutions and companies entirely composed of robots. The scenario of robots autonomously performing tasks in reality is both fascinating and somewhat awe-inspiring for all sci-fi enthusiasts.
The future may arrive faster than we imagine. Virtuals' exploration of the triad of technology will bring about what kind of results, and it is worth our continuous attention.
Welcome to join the official BlockBeats community:
Telegram Subscription Group: https://t.me/theblockbeats
Telegram Discussion Group: https://t.me/BlockBeats_App
Official Twitter Account: https://twitter.com/BlockBeatsAsia